详情
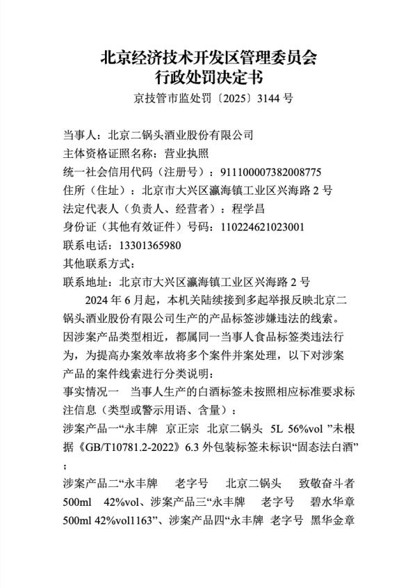
行政惩罚决定书中列出了“永丰牌 京正 二锅头 5L 56%vol”“永丰牌 老字号 二锅头 致敬奋斗者 500ml 42%vol”“永丰牌 老字号 碧水华章 500ml 42%vol1163”等十几种涉案产物。
国度企业信用消息公示系统显示,二锅头酒业股份无限公司因违反食物平安法相关,被经济手艺开辟区办理委员会罚款10万元。
次要违法现实显示,该公司存正在食物标签未标注“固态法白酒”、食物标签未标注警示语、食物标签不合适施行尺度要求、食物外包拆盒未标注出产日期等环境。
免责声明:中国网财经转载此文目标正在于传送更多消息,不代表本网的概念和立场。文章内容仅供参考,不形成投资。风险自担。
中国网是国务院旧事办公室带领,中国外文出书刊行事业局办理的国度沉点旧事网坐。本网通过10个语种11个文版,是中国进行国际、消息交换的主要窗口。

扫二维码用手机看
上一篇:关于2017年固原市“质量月”勾当总结的演讲 :
下一篇:凤县摸索成立陕甘邻接区域食物平安协同监管系 :
上一篇:关于2017年固原市“质量月”勾当总结的演讲 :
下一篇:凤县摸索成立陕甘邻接区域食物平安协同监管系 :
黑龙江U乐·国际官网食品股份有限公司
全国统一客服热线:18903658751
地址:哈尔滨南岗区红旗满族乡科技园区
地址:双城经济技术开发区娃哈哈路6号
地址:黑龙江萝北县宝泉岭二九0公路一号
地址:黑龙江省延寿县工业园区北泰山路5号
公众号二维码